|
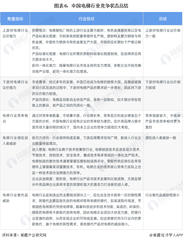
【行业深度】洞察2023:中国电梯行业竞争格局及市场份额(附市区域竞争力、企业竞争力)1、中国电梯行业竞争梯队 电梯是指服务于建筑物内若干特定的楼层,其轿厢运行在至少两列垂直于水平面或与铅垂线倾斜角小于15°的刚性轨道运动的永久运输设备。 综合各品牌在中国市场的研发能力、产品质量、服务水平和顾客满意度等表现,中国电梯行业竞争企业可分为四个梯队,以通力、日立、三菱电梯以及奥的斯为代表的老牌外资电梯企业仍然领衔国内电梯市场,为第一梯队;迅达电梯、东芝电梯、蒂森电梯、富士达(15.960, -0.07, -0.44%)电梯等外资品牌的客户管理精细程度相对较弱,位于第二梯队;永大电梯、康力电梯、西奥电梯等本土电梯企业产品成为民族品牌电梯代表,发展势头强劲,位于第三梯队;其他国内电梯行业的中小企业位于第四梯队。 ![]() 2、中国电梯行业竞争者入场进程 从中国电梯行业代表性企业竞争者入场进程来看,该行业代表性企业最早成立的是广州广日股份有限公司,其成立于1988年,大多数企业从二十世纪九十年代开始成立的,上海机电(13.070, -0.06, -0.46%)、康力电梯、申龙电梯等均成立于该时期。二十一世纪初成立的电梯企业有梅轮电梯(6.990, 0.04, 0.58%)、远大智能(4.590, -0.15, -3.16%)等。从企业注册资本情况来看,远大智能和上海机电注册资本较高,均超过10亿人民币。 ![]() 3、中国电梯行业企业竞争格局 根据全球电梯产业峰会组委会联合ELEVATOR杂志推出的“2022中国电梯制造商10强”榜单,中国电梯品牌前十强有远大智能、东南电梯、广日电梯、快意电梯(6.760, -0.10, -1.46%)、康力电梯、快客电梯、申龙电梯、森赫电梯、菱王电梯、西奥电梯。其中已公开营业收入情况的企业中,康力电梯2022年电梯业务营业收入较高。 注:排名不分先后4、中国电梯行业企业布局及竞争力评价 在电梯产品布局方面,康力电梯、通用电梯、梅轮电梯等企业均布局电梯及扶梯产品,各家企业在电梯业务生产变革中,重视工厂管理智能化升级,生产线自动化升级等。 ![]() 5、中国电梯行业区域竞争格局 从电梯供给主体区域分布来看,中国电梯制造企业主要分布在广东省、浙江省、江苏省三省,其中江苏省的代表企业有康力电梯、西威电梯、通用电梯等;浙江省电梯制造代表企业有梅轮电梯、森赫电梯、西屋电梯等;广东省电梯制造代表企业主要有广东菱电、中富电梯、菱王电梯、永日电梯等。 ![]() 6、中国电梯行业竞争状态总结 ![]() 根据以上分析,对各方面的竞争情况进行量化,5代表最大,0代表最小,目前我国电梯行业五力竞争总结如下: ![]() 更多本行业研究分析详见前瞻产业研究院《中国电梯行业市场需求预测与投资机会分析报告》,同时前瞻产业研究院还提供产业大数据、产业研究、产业规划、园区规划、产业招商、产业图谱、产业链咨询、技术咨询、IPO募投可研、IPO业务与技术撰写、IPO工作底稿咨询等解决方案。 |







